Вот я наконец нашел себе силы дополнить свое предложение следующей частью.
Часть 1
Скрытый текст
[https://forum.star-conflict.ru/index.php?/topic/61298-vozvrashchenie-sk-k-konfliktu-chast-1/](< base_url >/index.php?/topic/61298-vozvrashchenie-sk-k-konfliktu-chast-1/)
Повествует об общих моментах которые следует доработать или ввести в игру.
В этой части будет уже конкретное предложение по сторонам конфликта фракциям и независимым участникам конфликта.
Фракции
Начну пожалуй с того что фракции это объединения которые собственно и делят территории мира СК. Только фракции могут захватывать и удерживать территории.(подробнее в разделе про БЗС).Также стоит отметить что у каждой фракции есть свои сильные стороны так и недостатки не влияющие на механики игры или характеристики игровых сущностей. Это касается как БЗС, это касается развития пилота и действий игрока в игре. Думаю необходимо сделать описание каждой фракции с перечислением их бонусов. Это поможет выбрать фракцию новичку.
Без учета БЗС система бонусов должна выглядеть примерно так.
Скрытый текст
Думаю этого будет достаточно.
Что же из себя представляет фракция. Как уже отмечал ранее пилот изначально принадлежит одной из трех фракций - Империя, Федерация, Иерихон. В последствии игроку будет доступна смена фракции на независимого участника конфликта, но не др. фракции. Игроки в данном случае являются частью фракции в которой состоят. Как и корпорации. Нельзя состоять в корпорации принадлежащей др. фракции или участнику. Так же пилот занимает определенное место в иерархии выбранной стороны конфликта. На это влияют три параметра для фракций это карма, звание(на данный момент уровень допуска), очки влияния.
Карма это очки начисляемые за действия в пользу выбранной фракции и вычитаемые в обратном случае.(даже при смене стороны конфликта карма все равно будет изменятся ведь изначально пилот принадлежит одной из фракций). Не только за действия в ОМе. А вообще.
Звание это уровень допуска пилота в нынешнем СК - получаем так же как и сейчас только вместо очков опыта из атласа тратим очки влияния.
Очки влияния это вроде аналога лояльности только с более широким функционалом. Их можно получить только выполняя квесты. Зато тратятся они на многое. Это и на повышение звания и на модернизацию модулей и оружия и на помощь фракции или отдельных корп. и даже на проведение исследований и др.
При регистрации игрок выбирает фракцию пилота и попадает на станцию с начальным показателем кармы и очков влияния и первым званием. Он становится рядовым пилотом.
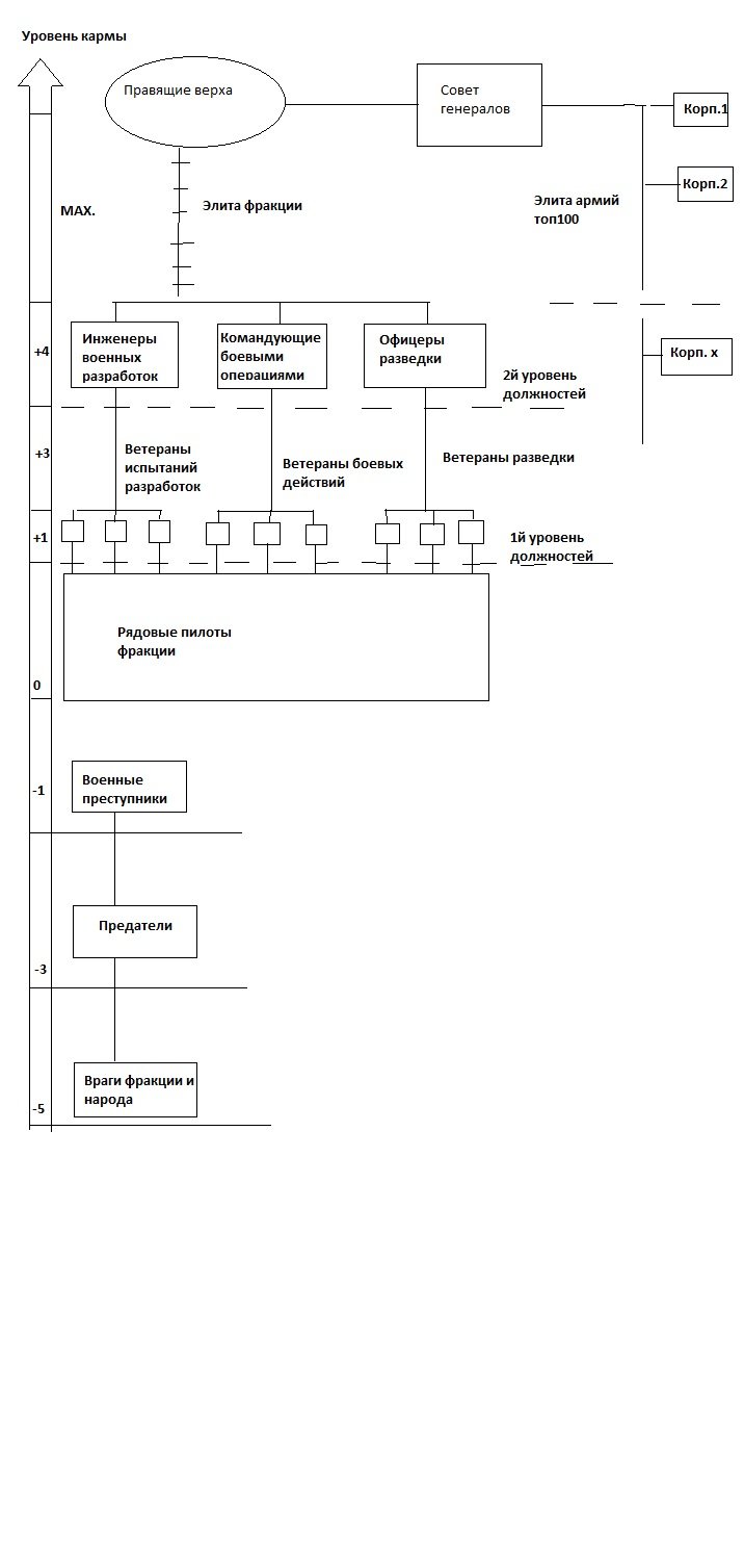
Примерно так выглядит карьерный рост пилота во фракции.
Скрытый текст
После открывая уровни допуска можно занять 1й уровень должности, он же рядовой. Эти должности может занять любой пилот фракции не состоящий в корпе набрав необходимую карму и заплатив необходимое количество очков влияния за “заявку”. В данном случае заявка активирует ряд квестов для получения должности. Это чтобы пилоты не получали должности которые им не нужны. Первый уровень должности позволяет набирать рядовых пилотов в звено для прохождения своих квестов. Пилоты конечно получают за помощ свои плюшки в зависимости от квеста. Также занятие должности позволяет сделать выбор в каком направлении развития фракции пилот желает участвовать в дальнейшем. Есть три основных направления деятельности.
- 
Непосредственные боевые действия.
 - 
Разведка и диверсии.
 - 
Разработка военных технологий.
 
Однако 1й уровень должностей не может запрашивать помощь фракции. Пилоты не занявшие должность автоматически идут по направлению обычных боевых действий.
Проявляя определённую активность а так же выполняя квесты характерные должности пилот поднимает свой рейтинг (карма + очки влияния) и пройдя определенный порог становится ветераном выбранного направления.
Для ветеранов есть второй уровень должностей. Данные должности может занять ограниченное число пилотов не состоящих в корпорации - они конкурентные.(Их количество регулируется правящей верхушкой). За право занять должность претенденты подают заявку за очки влияния, после проходят ряд квестов. В конце недели для разных направлений проводятся лиги из звеньев (не по 5 человек.) по итогам которых претендент получает должность а участники звена свои плюшки.(конечно остаются проблемы со временем и прочее, но думаю пока так пойдет.). В случае поражения только плюшки для участников звена.
2й уровень должностей может собирать не только звенья но и крылья включая в состав как рядовых пилотов так и ветеранов. К тому же занимающие данные должности пилоты могут запрашивать помощь фракции или корпы заплатив очками влияния. Да да чем чаще пользуешься тем ниже рейтинг. На чужом горбу… как говорится.
Есть и особые должности, не вписывающиеся в общие условия получения. Например глава корпорации(командир армии[xxx]). Должность занимается при создании корпорации. Думаю со временем появятся и другие.
Есть особое сословие - элитные пилоты фракции/участника конфликта. Элита это топовые пилоты в рейтинге по итогам недели по фракции. Обязательное условие для фракций максимум кармы. Элита получает бонусы на следующую неделю.
Отдельно стоит отметить корпорации. Это маленькие армии в составе сторон конфликта. Все члены корпораций меньше зависят от кармы, а больше от очков влияния.(Подробней о корпорациях в соответствующей части). В данной части могу сказать лишь что корпорации почти полностью повторяют функционал фракции, но с оговорками.
Корпорации тоже имеют свой рейтинг по фракции (рейтинг -сумма очков кармы и влияния всех членов корпы). Взаимодействие с фракцией осуществляет глава корпы и его замы использую для этого корпоративные очки влияния. Отдельно стоит отметить совет генералов - это представители 10 корпораций победивших в еженедельном турнире между между топ 100 корп по итогам недели. Совет генералов определяет направление действий корпораций фракции на последующую неделю. Приоритетные цели и задачи. (Выдает особые квесты для корп помимо правления).
Системой взаимодействия между фракцией и пилотом является выдача квестов со стороны фракции и запрос помощи со стороны пилотов.
Квесты выдаются правлением корпорации. Их несколько видов.
- 
Автоматические(ежедневные) - они автоматически обновляются каждый день.
 - 
Регулярные - квесты служащие для корректировки развития и действий пилотов. Выдаются на усмотрение правящей верхушки.
 - 
Ивентные - это и так понятно.
 
В свою очередь эти квесты могут быть:
- 
Общие - доступные всем пилотам фракции без исключений
 - 
Особые - данные квесты получаешь при определённых обстоятельствах.
 - 
Должностные - квесты доступные только конкретным должностям
 - 
Сословные - доступны по достижению определенного статуса.
 - 
Корпоративные - доступны для корпораций.
 
В тоже время в зависимости от звания кармы и должности можно запрашивать помощь фракции.( Не путать с возможностями). Помощь делится на два вида:
- 
Автономная помощь - облегчает условия квестов, помогает в режиме БЗС. Добавляет защиту сектора на опред. время например. Предоставляет более прочные транспортники и т.д. Платишь очки влияния получаешь конкретную помощь.
 - 
Посредническая помощь - позволяет разместить квест для определённых участников фракционной деятельности как корпораций так и отдельных пилотов и их объединений.(крыло/звено). Это более дешёвая в плане влияния помощь, но результат не гарантирован.
 
Независимые участники конфликта.
Для других участников конфликта всё несколько проще. Потому как туда приходят пилоты уже имеющие определённый опыт. Вот примерно так я представляю карьеру пилота в этих объединениях.
Скрытый текст
Конкретно что отличается от фракции.
- 
Карма хоть и изменяется в результате действий но не влияет на жизнь пилота в объединении.
 - 
Исходя из первого пункта рейтинг состоит только из очков влияния.
 - 
Отсутствует первый уровень должностей как и совет генералов. Все должности конкурентные.
 - 
Большинство квестов доступны всем.
 - 
Не возможно запросить помощь у участника конфликта.
 - 
Возможность вообще не делать квесты если нет необходимости поднять рейтинг.
 - 
Выставлять квесты могут только корпорации.
 
Корпорации как и в случае с фракциями являются армиями с известной степенью свободы.
Думаю пока все. И так много букв. Если что дополню. Некоторые нераскрытые аспекты будут в других частях.
П.С. Простите за мой пэйнт.


